В продолжение предыдущих публикаций описания синтезатора частоты для КВ трансивера.
Инфо от 2010года - внимание, это первое описание двухплатной версии синтезатора, по мере совершенствования он подвергся небольшим доработкам, в том числе платы для этого синтеза изготавливаются только с маской (зелёнкой) и маркировкой. Подробности по платам и версиям синтеза можно поглазеть на этой СТРАНИЧКЕ.
Наконец-то готова и испытана «двухплатная» версия синтезатора с индикаторами на АЛС, которая имеет немного другие возможности, о которых хотелось бы и поделиться с читателем. Т.к. структура построения синтезатора аналогична описанному в прошлых публикациях, здесь будут отмечены в основном отличия и особенности именно этой версии прошивки ПИКа и схем. Т.е. чтобы получить полнейшее описание такого синтезатора следует почитать предыдущие публикации в журналах или можно просмотреть все описания синтезатора с AD9832 на сайте => СМОТРЕТЬ
Весь синтезатор теперь расположен на двух платах – на плату индикации перенесены ПИК-контроллер 16F648A, опорный кварцевый генератор и формирователь отрицательного напряжения (хотя формирователь теперь и не используется). Для того, чтобы поглазеть на плату жми >>> Размер платы 146х112мм.
На плате ГУН остались собственно сам ГУН (генератор, управляемый напряжением), делитель выходной частоты и фазовый детектор. См. жми, >>> Размер платы 125х68мм.
К этому варианту платы ГУН подойдёт и плата индикации на ЖКИ – о которой было рассказано в предыдущей публикации. См. жми, верх >>> низ >>>
И плата синтеза на АТ-меге, жми верх >>> низ >>>
Технические характеристики синтезатора.
Синтезатор позволяет синтезировать частоты всех 9-ти КВ диапазонов и как дополнительную функцию имеет возможность индицировать на индикаторах частоты диапазонов 50МГц, 144МГц, 430МГц и 136кГц (более подробно о дополнительных возможностях в описании работы управляющих кнопок). Шаг перестройки можно выбирать из значений 1, 10, 20, 30, 50, 100, 1000, 5000Гц. Может программироваться значения трёх абсолютно независимых промежуточных частот – эта функция по умолчанию, конечно, используется для программирования частот опорного генератора трансивера в режимах LSB, USB, CW. Но при потребности можно программировать любые промчастоты от 0 до 100МГц – т.е. синтезатор можно использовать для промышленных приёмников у которых изменяется промежуточная частота в зависимости от рабочей частоты. Все установки выполняются прямым набором с клавиатуры синтезатора через меню – т.е. ничего не нужно пересчитывать или переводить в двоично-десятичные коды (как это было у более ранних моделей радиолюбительских разработок синтезаторов). Каждой кнопке клавиатуры присвоена определённая цифра и нужно просто набрать кнопками или накрутить ручкой валкодера требуемое число. Запоминание всех установок происходит после выхода из меню и будет сохраняться в ОЗУ контроллера пока вновь не будет изменено пользователем. Все пользовательские установки в ОЗУ ПИК-а сохраняются без дополнительного источника тока даже с выключением трансивера. Т.е. не нужно беспокоиться о том, что - «что-то там в ОЗУ или ПЗУ исчезнет или сотрётся» при разряде батарейки, как это происходит, например, в некоторых фирменных трансиверах. Для 16F648A такой источник просто не требуется. Используемый ПИК-контроллер 16F648A – это достаточно свежая разработка фирмы Microchip Technology Incorporated, USA – он был анонсирован летом 2003 года и появился в продаже только осенью 2003г. – поэтому в нём задействованы последние научно-технические достижения в производстве микроконтроллеров.
Организована САТ (управление от компьютера) система как для версии индикации на АЛС, так и для описанной ранее индикации на двухстрочном ЖКИ. Применён стандартный протокол фирмы Kenwood. Синтезатор можно соединять с компьютером через СОМ порт и управлять им из популярных радиолюбительских программ. Проверены и работают программы Hamport, MixW, AALog2, Ham Radio Deluxe.
Таблицы расчёта выходной частоты.
За основу приняты две «базовые» структуры построения супергетеродинов с постоянной первой промежуточной частотой. Частота гетеродина равна:
- Сумме промежуточной частоты приёмника и частоты, которую собственно и принимает приёмник – Fget=Fпч+Frx на принимаемых частотах от 0МГц до15МГц. И разности этих частот на принимаемых частотах от 15МГц и выше – Fget=Frx-Fпч. Эта структура построения гетеродина является так сказать «основной и базовой» в самодельных КВ трансиверах с промежуточной частотой до 12МГц. Таблица №1.
- Сумме промежуточной частоты приёмника и принимаемой частоты на всех рабочих частотах приёмника - Fget=Frx+Fпч. Этот вариант построения гетеродина присущ всем приёмникам с высокой промежуточной частотой. Это так называемое «преобразование вверх», когда промежуточная частота выше принимаемой частоты приёмника. Такой гетеродин имеют все современные промышленные радиолюбительские трансиверы. Таблица №2.
Где: Fget – частота гетеродина, Frx – принимаемая частота, Fпч – промежуточная частота.
|
Таблица №1
|
ПЧ | кГц | 8862 | --- Подставить нужные значения | |||||
| Делитель | OUT | 4 | делитель на выходе устройства | ||||||
| Делитель | PLL | 256 | делитель в цепи ФАПЧ | ||||||
| Диапазон м | Диапагон частот кГц | знак ПЧ | перестройка ГПД | диапазон VCO | диапазон DDS Гц | ||||
| 160 | 1810 | 2000 | 1 | 10672 | 10862 | 42688 | 43448 | 166750 | 169718,75 |
| 80 | 3500 | 3800 | 1 | 12362 | 12662 | 49448 | 50648 | 193156,25 | 197843,75 |
| 40 | 7000 | 7300 | 1 | 15820 | 16162 | 63488 | 64648 | 247843,75 | 252531,25 |
| 30 | 10100 | 10150 | 1 | 18962 | 19012 | 75848 | 76048 | 296281,25 | 297062,5 |
| 20 | 14000 | 14350 | -1 | 5138 | 5488 | 20552 | 21952 | 80281,25 | 85750 |
| 17 | 18068 | 18200 | -1 | 9206 | 9338 | 36824 | 37352 | 143843,75 | 145906,25 |
| 15 | 21000 | 21450 | -1 | 12138 | 12588 | 48552 | 50352 | 189656,25 | 196687,5 |
| 12 | 24890 | 25140 | -1 | 16028 | 16278 | 64112 | 65112 | 250437,5 | 254343,75 |
| 10 | 28000 | 29700 | -1 | 19138 | 20838 | 76552 | 83352 | 299031,25 | 325593,75 |
На сайте http://ut2fw.com/sites/default/files/files/vfo_v3.0.xls эта таблица дана в Microsoft Excel – поэтому можно, скачав её оттуда, подставлять значение своей ПЧ, коэффициенты деления делителей и программа автоматически рассчитает все частоты.
Колонка таблицы «знак ПЧ» показывает как вычисляется частота гетеродина, т.е. если знак 1, то частота ГПД получается суммированием принимаемой трансивером частоты и частоты ПЧ. Если знак –1, то частота ГПД это разность между принимаемой частотой и частотой ПЧ.
Таблица №2
| ПЧ, кГц-90000 делитель между ГУН и ФД - 256 | ||||||
| Диапамон , м | Диапазон частот, кГц | Перестройка ГУН, кГц | Диапазон DDS , Гц | |||
| 160 | 1810 | 2000 | 91810 | 92000 | 358633 | 359375 |
| 80 | 3500 | 3800 | 93500 | 93800 | 365234 | 366406 |
| 40 | 7000 | 7300 | 97000 | 97300 | 378906 | 380078 |
| 30 | 10100 | 10150 | 100100 | 100150 | 391016 | 391211 |
| 20 | 14000 | 14350 | 104000 | 104350 | 406250 | 407617 |
| 17 | 18068 | 18200 | 108068 | 108318 | 422141 | 423117 |
| 15 | 21000 | 21450 | 111000 | 111450 | 433594 | 435352 |
| 12 | 24890 | 25140 | 114890 | 115140 | 448789 | 449766 |
| 10 | 28000 | 29700 | 118700 | 119700 | 460938 | 467578 |
В Таблице №2 дан расклад частот для трансивера с «преобразованием вверх» с промежуточной частотой 90МГц.
Программа управления составлена Владимиром RX6LDQ develop-pic@yandex.ru таким образом, что тот или иной вариант построения синтезатора выбирается простым нажатием кнопок в меню. Т.е. не нужно ни перезашивать ПИК контроллер, ни пересчитывать какие-то константы и т.д. для того, чтобы построить ту или иную версию синтезатора – программа сама всё пересчитает, нужно только в меню выставить исходные данные. Все установки с клавиатуры синтезатора можно менять хоть миллион раз, для этого тоже не требуется перезашивать программу. Программа максимально адаптирована для не очень опытного в «цифре» радиолюбителя – всё управление подтверждается мнемоникой на индикаторах. При нажатии на кнопки на индикаторах высвечивается подтверждение включения того или иного режима, при установке ПЧ вводимая частота.
Описание функций управляющих кнопок.
Кнопки управления синтезатором 12шт, они объединены в поле из 12-ти, шесть дополнительных кнопок служат для переключения режимов в ТРХ – они могут быть размещены на передней панели трансивера в любом удобном месте. Эти кнопки работают квазисенсорно, т.е. кнопки без фиксации – чтобы включить режим нужно нажать на кнопку, повторным нажатием происходит выключение. Для того чтобы понять включен режим или нет – возле каждой кнопки расположен светодиод, который свечением показывает включение режима. Кнопки управления частотой синтезатора имеют несколько функций. Основную функцию определяет надпись возле кнопки, дополнительно каждой кнопке присвоена цифра, девяти кнопкам диапазоны и некоторые кнопки имеют ещё и подфункцию в «Меню» о которой речь пойдёт ниже.
|
RIT 1 1,9 |
FREQ 2 3,5 |
BAND 3 7 |
|
IN 4 10 |
A-B 5 14 |
SCAN 6 18 |
|
R-T 7 21 |
OUT 8 24 |
T=R 9 28 |
|
<<== LEFT |
STEK 0 |
==> RIGHT |
Выше приведён рисунок расположения поля из 12-ти кнопок управления частотой.
В описании кнопок первым идёт название её основной функции, т.е. то, что произойдёт при первом её нажатии, вторым идёт присвоенная цифра, третьим присвоенный диапазон при входе в функцию «BAND» и четвёртым обозначение на принципиальной схеме.
STEK,"0", К10 - извлечение частоты из стека. Имеется 5 ячеек стека, просмотреть которые можно последовательно нажимая кнопку. Перед выводом частот из ячеек стека на индикаторы кратковременно выводится надпись StEC с номером ячейки. Ввод в стек осуществляется автоматически при смене диапазона, при извлечении из ячейки памяти и при сканировании.
RIT,"1", 1,9, K11 - включение расстройки. Частота, в данный момент находящаяся на индикаторе при нажатии на кнопку, запоминается и будет использоваться на передачу. Изменяя частоту валкодером или любыми другими средствами, вводится величина расстройки. Независимо от того, останетесь ли на том диапазоне, где была включена расстройка или перейдёте на другой диапазон, при переходе на передачу синтезатор вернётся на частоту, которая была на индикаторе в момент включения расстройки. Тем самым обеспечиваются режимы SPLIT и CROSSBAND. При включенной расстройке зажигается точка после ДЕСЯТКОВ МГц. Выключается расстройка повторным нажатием на эту кнопку. При использовании ЖКИ – на него выводится надпись RIT.
FREQ,"2", 3,5, K12 – оперативное включение/выключение программного учетверения импульсов валкодера для перестройки частоты. При нажатии на эту кнопку на индикатор выводится на некоторое короткое время надпись 1n – импульсы от валкодера не умножаются, т.е. например при 60-ти зубьях диска валкодера и шаге перестройки 10Гц на оборот ручки валкода получим перестройку по частоте 600Гц. При следующем нажатии на эту кнопку на индикатор на короткое время выводится надпись 4n и произойдёт умножение импульсов валкода на 4, т.е. уже получим на оборот ручки не 600Гц, а 2400Гц. Эта достаточно удобная и востребованная кнопка умножения импульсов валкода была оставлена первой вместо кнопки ввода частоты с клавиатуры. Частоту с клавиатуры тоже можно набрать – описание ниже.
BAND,"3", 7, K13 - переключение диапазонов. При нажатии на кнопку на индикатор выводится -Band- и после нажатия на соответствующую кнопку требуемого диапазона устанавливается середина выбранного диапазона. Диапазоны присвоены кнопкам К11-К1, соответственно К11-1,9МГц, К12-3,6МГц, К13-7МГц и так далее все 9 КВ диапазонов, последняя К1-28МГц.
IN,"4", 10, К14 - сохранение текущей частоты и состояние 6-ти кнопок управления трансивером в одну из 16 ячеек памяти. При нажатии на дисплей выводится -PUSH- и ожидается нажатие кнопки с соответствующим номером ячейки в которой хотим запомнить частоту, для ввода номеров от 10 до 15 необходимо в течение секунды после нажатия цифры 1 нажать вторую цифру от 0 до 5. После ввода номера на индикаторе появится номер ячейки. В ячейке 0 хранится информация, используемая для установки начального состояния синтезатора при включении питания, т.е. можно в неё занести желаемые значения, например, шага перестройки и включения какого-либо режима в ТРХ, частоту, на которую перейдёт синтезатор при включении питания трансивера. Для примера – договорено с корреспондентом встретиться на частоте 21,225Мгц. Мы переводим любым способом ТРХ на эту частоту, чтобы было «слышнее» - включаем УВЧ, выбираем шаг перестройки которым хотим работать, далее нажимаем кнопку «IN» и кнопку ячейки «0» - установки запомнены в ячейку «0». Теперь можно выключить трансивер, при включении процессор установит все те режимы, которые мы сохранили в нулевой ячейке – включит УВЧ, частоту 21,225Мгц, шаг перестройки.
А-В, "5", 14, К15 - обмен с дополнительной частотой приёма. Это так называемый режим «второго гетеродина», т.е. вторая ручка настройки, которую UA1FA вводил в своём ТРХ «Охотнике за DX», только она не «вырастает» при нажатии на кнопку рядом с основной ручкой валкода, а просто «запоминается её положение». Для запоминания частот в "виртуальных" ячейках "А" и "В" - нужно настроиться на требуемую частоту и нажать эту кнопку - запоминание произошло и частота хранится в ячейке "А", соответственно частота на индикаторах "перепрыгнет" в ячейку "В", виртуально мы «переключились» на второй гетеродин. Здесь можно делать любые изменения частоты - запоминание в ячейку "В" произойдёт только когда будет повторно нажата кнопка А-В и запомнится та частота, которая была на цифровой шкале в момент нажатия на кнопку А-В. Теперь можем изменять частоту любыми способами – работаем на «гетеродине» А, но запоминание в "А" будет той частоты, которая была на индикаторе при последующем нажатии на А-В. Т.е. в ячейках "А и В" происходит запоминание двух частот, которые были на цифровой шкале в моменты нажатия на кнопку А-В. Для радистов, не использовавших в своих трансиверах синтезаторы, возможно, что такое описание работы этой кнопки не даст ясного понимания её назначения… Попробую по другому описать этот режим – представьте себе, что внутри трансивера установлены два ГПД и этой кнопкой переключается одна ручка настройки на ГПД «А» или на ГПД «В» – возможно такое сравнение даст более простое объяснение её работы. Для того чтобы было ясно на каком «гетеродине» работаем – на индикаторы выводится в режиме «А» точка возле АЛС единиц мегагерц шкалы, в режиме «В» загораются ещё три точки возле АЛС единиц, десятков и сотен герц шкалы. Помимо запоминания частот в «А» и «В» - в них запоминается и состояние 6-ти кнопок управления трансивером. Т.е. по большому счёту кнопка «А-В» обеспечивает нам, можно так сказать - «два трансивера в одном».
SСAN, "6", 18, К16 - сканирование. При нажатии на индикатор выводится -SCAn-. Имеется три подфункции сканирования (после нажатия на кнопку №6 SCAN):
а. При нажатии на кнопку №8 OUT производится сканирование по ячейкам памяти 1-15 с остановками на ячейке по 3 сек.
б. При нажатии на кнопку №2 FREQ производится сканирование от меньшей частоты, записанной в ячейке 1 до большей частоты записанной в ячейке 2 и обратно. При частоте в 1-й ячейке больше чем во 2-й при нажатии на кнопку №2 появляется надпись ErrOr. Сканирование возможно только в пределах одного диапазона.
в. При нажатии на кнопку №3 BAND производится перестройка в текущем диапазоне от нижней границы диапазона до верхней и обратно от верхней до нижней.
Прерывание сканирования происходит при нажатии на любую кнопку, поворотом валкодера или нажатием тангенты передачи. Сканирование можно продолжить в любой момент с точки останова двойным нажатием кнопки SCAN.
R-T, "7", 21, К17 – этот режим работает при включенной расстройке (кнопке №1) – частота передачи обменивается с частотой приёма, т.е. нажали на кнопку – частота, которая была частотой передачи, станет частотой приёма, а частота приёма станет частотой передачи, второй раз нажали на кнопку – всё вернётся в исходное положение. При не включенной расстройке при нажатии на кнопку №7 появляется сообщение «SELECt» – это меню из базовых настроек, к которым можно перейти нажимая дополнительно кнопки №№1-6.
Если вы нечаянно нажали на 7-ую кнопку при не включенной расстройке (кнопке №1) и высветилась надпись «SELECt», чтобы выйти из меню нажмите снова на 7-ую кнопку. Произойдёт выход из меню без изменения существующих установок.
Перейдём к описанию установок синтезатора.
1. Коррекция ПЧ, вызывается соответствующая из трех частот опорного генератора в режимах USB, LSB, CW. Т.е. мы можем программировать три значения промежуточной частоты – при включении опорного гетеродина TRX на нижнем скате фильтра, на верхнем и при включении режима CW. Что это нам даёт? Это даёт правильные значения частоты на индикаторе при переключении на инверсную боковую полосу, при сдвиге опоры в телеграфном режиме (если таковое предусматривается в трансивере). Включение требуемого запрограммированного значения ПЧ происходит автоматически при включении соответствующих режимов USB, LSB (кнопка U/L в авторском TRX) и CW. Для того чтобы правильно ввести частоты – предварительно прогреваем трансивер, частотомер и замеряем частоты опорного генератора трансивера в этих режимах с последним знаком до единиц герц. Входим в меню программирования ПЧ – нажимаем кнопку №7 – на шкале высвечивается надпись SELECt, затем нажимаем кнопку №1 (ввод первой ПЧ) – на шкале высветится уже имеющееся в памяти значение ПЧ, и вращением ручки валкодера выставляем требуемое значение, которое мы намеряли частотомером при измерении частоты опорного генератора. Скорее всего, вернее будет назвать этот режим записью не промежуточной частоты, а частот опорного гетеродина трансивера. Например – основное, «базовое» (на нижнем скате), значение частоты опорного генератора вводим при не включенных режимах USB/LSB и CW, затем включаем инвертирование боковой – в авторском трансивере эта кнопка называется U/L (это одна из 6-ти кнопок управления TRX-ом) и вводим значение частоты опорного генератора, которое было замерено частотомером при инвертированной боковой полосе. Как правило, в трансиверах с одним кварцевым фильтром инвертирование происходит перемещением частоты опорного генератора с нижнего ската кварцевого фильтра на его верхний скат. Если в трансивере предусмотрен и отдельный фильтр для приёма CW – то он чаще всего немного сдвинут по частоте относительно SSB фильтра – соответственно для включения этого режима в авторском TRX предусмотрена кнопка CW (одна из 6-ти кнопок управления TRX-ом) при нажатии которой включается и сам режим и произойдёт считывание ПЧ введённой для этого режима. Если не нужен никакой сдвиг ПЧ при переходе в режимы инвертирования боковой и телеграфа – например, если используются в трансивере отдельные фильтры на нижнюю, верхнюю боковую полосы и телеграфный не требующий сдвига опоры – то вводим одно значение ПЧ во все эти три ячейки. Никакого перевода с двоичного кода в десятичный или какого-либо высчитывания при помощи калькулятора требуемых значений при вводе ПЧ не требуется! Просто записываем цифирки со шкалы частотомера в герцах при измерении частот опорного генератора и их же потом «накручиваем» валкодом – контролируем по индикаторам шкалы синтезатора правильность «кручения». Запоминание введённых значений произойдёт по нажатию любой кнопки. Т.е. накрутив требуемое значение частоты валкодом жмём любую кнопку. Если неправильно ввели значение ПЧ – снова жмём кнопку №7 при включенном режиме трансивера в котором хотим изменить значение (USB, LSB или CW) и заново накручиваем валкодом новые цифирки. Следует заметить, что шаг перестройки валкода сохраняется и при вводе ПЧ, т.е. если требуется ввести значение до единиц герц – то следует шаг перестройки синтезатора выставить 1Гц. А если нужно значительно перестроить по частоте значение ПЧ, то нужно предварительно выбрать более крупный шаг перестройки, войти в меню ПЧ, «накрутить» ближайшее значение, запомнить его, выйдя из режима программирования ПЧ – дабы не маслать ручку валкода с шагом перестройки в 1Гц. Ну а потом, выставив шаг в 1Гц, войти снова в меню и накрутить ПЧ с точностью до единиц Гц.
Кстати, возможность работы синтеза с несколькими введёнными ПЧ позволяет его использовать для некоторых промышленных приёмников у которых для различных диапазонов используются различные промежуточные частоты. Развиваем мысль далее – теперь очень легко можно вводить в уже имеющийся трансивер ЧМ режим, абсолютно не переживая о том какой фильтр использовать для SSB, а какой для ЧМ. Т.к. выпускаются специализированные микросхемы, как ЧМ приёмника, так и ЧМ передатчика в которых заложена первая ПЧ 10,7МГц – посему делаем отдельные платки приёмника-передатчика с фильтрами на 10,7МГц для этого режима и вводим это значение ПЧ. Дополнительный сдвиг частоты в ГУНе можно обеспечить использовав ключи микросхемы DD5 или не используемые (в авторском TRX-е) выходы QC-QH DD4. В варианте «преобразования вверх», как правило, вводится частота середины полосы пропускания первой высокой ПЧ, дабы полоса пропускания фильтра второй ПЧ попала в середину полосы пропускания первой ПЧ.
2. Сделан режим прямого ввода частоты – т.е. набирание частоты прямо с клавиатуры. Входим в меню SELECt, т.е. нажимаем №7 кнопку и затем кнопку №2 – на шкале на непродолжительно время высветится FrEG, затем все цифирки погаснут и в старшем разряде высветится «нижняя чёрточка» - приглашение на ввод частоты – кнопками клавы «топчем» требуемое значение частоты. Если частота будет введена неправильная – программа снова перейдёт в режим ожидания на ввод частоты. Не нужно забывать, что ввод частоты предусмотрен до единиц герц – поэтому и их нужно набирать на клавиатуре. Т.к. в плате индикации на АЛС используется индикация только до десятков герц, то ввод единиц герц не будет виден на шкале – т.е. кнопкой мы вводим и единицы герц и только после их ввода трансивер включится на введённой частоте. На индикаторе ЖКИ видны и герцы – поэтому будет виден их набор на шкале, но опять же – не нужно забывать, что перестройка младшего разряда шкалы герц видна только при шаге в 1Гц – поэтому при вводе с клавиатуры единиц герц и при большем шаге перестройки, младший разряд шкалы никак не отреагирует на ввод единиц герц. При вводе частоты первой цифрой вводятся сотни мегагерц, потом десятки мегагерц и так далее до единиц герц. Если нужно ввести, например частоту диапазона 40м, то вместо сотен и десятков мегагерц вводим нули. Не нужно забывать о «продвинутости» этого варианта синтеза и о том, что можно набрать частоту, например, двухметрового диапазона. При наборе частоты диапазона 136кГц – соответственно вместо всех мегагерц вводим нули. Т.к. набор частоты с клавиатуры на наш взгляд менее востребованная функция, нежели переключение режимов валкодера, поэтому ввод частоты с клавы и был «упрятан» под меню, а переключение режимов умножения импульсов валкода оставлено главной функцией 2-ой кнопки.
3. Калибровка трех внутренних констант тактового генератора, зависящих от Кдел. между ГУНом и смесителем – эти режимы нужны для точной «калибровки» опорника 20МГц ПИКа при трёх различных возможных делениях частоты, которые заложены в программу, т.е. а) без деления частота проходит от ГУНа до смесителя; б) частота делится на 2; в) частота делится на 4. Пожалуйста, не путайте опорник трансивера – это гетеродин, с которого частота подаётся на детектор и опорник контроллера – это кварцевый генератор на 20МГц, расположенный рядом с ПИК контроллером. И калибровка связана с тем, что очень редко попадаются генераторы на 20МГц, чтобы на их выходе присутствовала частота ровно 20,000МГц. Выпускаемые кварцевые генераторы на 20МГц с возможностью подстройки очень редко встречаются в продаже и они очень дороги – поэтому пришлось Владимиру разработать программное «управление тактовой частотой контроллера». Коррекция осуществляется в обратном порядке – программа адаптируется к частоте, которую выдаёт используемый генератор на 20,0ххМГц. Как правило, погрешность выходной частоты генератора не превышает нескольких десятков или единиц килогерц. Калибровка производится на любом диапазоне. Предварительно выставляем какое количество делений между ГУНом и смесителем используется в трансивере. Как выставить? – см. ниже 4-ое меню – «Выбор делителя синтеза 1, 2 или 4». По умолчанию программа выставляет деление на 4. Далее входим в меню SELECt – жмём кнопку №7 и затем кнопку №3 – на шкале высвечивается GЕn и валкодом «накручиваем» требуемое значение частоты на выходе платы ГУНов. На индикаторы выводится при этой калибровке только надпись GЕn. Для получения точных значений потребуются частотомер и немного вычислений. Вначале вычисляем какое значение частоты должно быть на смесителе трансивера – это будет зависеть от принятого «расклада» частот структурной схемы трансивера. Для наглядности возьмём принятый сейчас за де-факто расклад частот когда частоты гетеродина с 20-ти метрового диапазона получаются как разность между частотой приёма и промежуточной частотой. Т.е. берём бумажку, на которой мы писали введённое значение ПЧ в меню SELECt (через кнопку №1) и вычисляем какое же у нас должно быть точное значение частоты на смесителе. Например, частота на шкале синтезатора 7.05000МГц, частота опорника трансивера 8.865315МГц – на смесителе должно быть 7.05+8.865315=15.915315МГц. Цепляем вход частотомера в любую точку между выходом платы ГУНов и смесителем, где частота уже претерпела требуемое количество делений – в нашем варианте можно прям на смесителе, можно брать частоту с платы ГУНов (если вы будете делать авторский вариант платы). Только не забудьте, что в описываемом варианте платы ГУНов автор уже не заботился об интересах различных конструкторов, а делал платку ГУН именно под свою основную плату трансивера, на которую требуется подавать частоту гетеродина в два раза выше требуемой. Т.е. вместо 15,915315МГц на выходе платы ГУН будет частота в два раза выше - х2=31,83063МГц. Не забудьте перед этой коррекцией выставить шаг перестройки 1Гц! Смотрим на шкалу частотомера и валкодом «подстраиваем» частоту на выходе ГУНа до расчётного требуемого нам значения. Запоминание введённой коррекции произойдёт по нажатию на любую кнопку синтезатора. Как правило, коррекция небольшая – она зависит от того насколько далеко от 20МГц написанных на коробочке генератора «улетела» реальная частота на его выходе. Ну и для самоуспокоения проверяем частоту на каком-нибудь из диапазонов с разностью между принимаемой трансивером частотой и частотой ПЧ. Например, частота на шкале 28.55000Мгц, частота опоры та же 8.865315МГц – на смесителе должно быть 28.55-8.865315=19.684685МГц. Снова нажимаем кнопку №7, затем кнопку №3 – на шкале рисует «GЕn» – крутим валкод если нужно и по достижении на шкале частотомера требуемых 19.684685МГц жмём любую кнопку клавы синтеза. Как правило, если опорник не далеко «слетел» от частоты 20МГц, то коррекция потребуется только один раз на одном диапазоне. Рекомендация проверки частот на различных диапазонах и режимах, скорее всего, связана с наличием ошибок, которые могут возникать при неграмотном пользовании и настройке, например если использовать не прогревшийся частотомер, то пока вы дойдёте до проверки частот в режиме CW, введённые первые значения базовой ПЧ «уплывут» на несколько герц. Программа проверена при различных вводимых ПЧ – погрешности именно программной не было обнаружено. И если наблюдаются какие-то значительные глюки и погрешности в частотах выдаваемых синтезатором – то в первую очередь следует «взболтать масло» в пользовательской голове, ОК?
Как без частотомера проверить верность коррекции погрешности частоты опорника? Включаем диапазон 40м – крутим ручку в вещательный 41м диапазон – все вещательные станции (если это не пираты) стоят ровно через 5кГц, т.е. 7,100,0; 7,105,0; 7,110,0; 7,115,0МГц и так далее. Нулевые биения вещалок должны быть кратны этим частотам. Если, например, у вас получилось, что нулевые биения какой-то вещалки на 7,105,3МГц то коррекцию можно провести и по такой вещалке. Настраиваем приёмник валкодом на 7,105,0МГц, входим в меню коррекции – жмём кнопки №7 и №3 и верчением валкода настраиваем трансивер на нулевые биения этой вещалки – нажимаем любую кнопку – синтез автоматически запомнит внесённую коррекцию и вернётся в обычный режим. Желательно верность настройки проверить по нескольким вещательным станциям. Нужно учитывать, что эта корректировка будет верна на всех диапазонах только в том случае, если вы правильно ввели частоты опорного генератора трансивера, см. описание режима «Коррекция ПЧ». Т.к. мне уже пришлось беседовать с «умельцем» который, не установив частоты опорного генератора своего трансивера в программу (использовал те, что и были прошиты по умолчанию) при переходе с диапазона на диапазон всё время проводил коррекцию константы тактового генератора 20МГц на слух – спрашивал корреспондента какая частота, выставлял её на шкале, а погрешность убирал коррекцией. :-))
4. Выбор делителя синтеза 1, 2 или 4 «одно нажатие - один делитель» (1- напрямую без деления). В зависимости какое значение делений будет претерпевать частота с ГУНов, пока она попадёт на смеситель – это может быть вообще без деления (например, в варианте преобразования вверх), с делением на 2 (тоже преобразование вверх, но с невысокой ПЧ – военная техника – ПЧ=20-24МГц), «обычный» вариант – когда частота делится в 4 раза. Выбираем режим – жмём №7 кнопку – SELECt на индикаторе, затем №4 кнопкой выбираем требуемое нам значение. Значение выбирается последовательным нажатием кнопок №7 и №4. На шкале будут последовательно высвечиваться на непродолжительное время надписи dEL-1, dEL-2, dEL-4 – нужно остановиться когда будет высвечено требуемое значение делений. По умолчанию изначально программа выставляет деление на 4.
5. Вкл/выкл ПЧ+, если выключено – рисует на индикаторах PLUS 0 , то обычный «расклад» ПЧ+/- это режим выбора для «стандартного» преобразования – когда частота гетеродина на диапазонах ниже 20м определяется как Frx+Fпч, а на диапазонах 20м и выше как Frx-Fпч. Второй режим PLUS 1 – для варианта, когда на всех диапазонах частота гетеродина вычисляется как сумма Frx и Fпч, т.е. этот вариант нужен при преобразовании вверх и когда есть проблемы с побочными каналами приёма при низких ПЧ и хилых ДПФах. Жмём №7 кнопку и потом №5 кнопку – на шкале последовательно будут высвечиваться надписи PLUS 1 и PLUS 0 на непродолжительное время. Нужно остановиться, когда высветится требуемый режим. По умолчанию изначально программа выставляет PLUS 0.
6. Вкл/выкл учета дополнительного деления на 20м диапазоне в синтезе – этот режим нужен при использовании одного совмещённого ГУНа для 20м и 160м, когда требуется дополнительное деление на 2 частоты гетеродина на диапазоне 20м. Логика работы кнопок прежняя – жмём №7 кнопку и потом №6. На шкале будут на непродолжительное время высвечиваться надписи 20bd-1, 20bd-0. Останавливаемся, когда высветится требуемый режим. Включено деление когда высветится 20bd-1. Пример – ПЧ=8,8МГц – для 160м частота перестройки гетеродина 1,8+8,8=10,6МГц и 2,0+8,8=10,8МГц. Для 20м 14,0-8,8=5,2МГц и 14,35-8,8=5,55МГц – удвоенное значение этой частоты равняется – 5,2х2=10,4МГц и 5,55х2=11,1МГц – т.е. один ГУН с выходной частотой 10,4-11,1МГц можно использовать для двух диапазонов, но для 20м нужно частоту ещё поделить на 2. Вот это дополнительное деление при потребности и учитывается в программе. По умолчанию изначально программа выставляет 20bd-0, т.е. без дополнительного деления частоты.
7. Предусмотрено введение дополнительных диапазонов. Заложены диапазоны 50МГц, 144МГц, 430МГц, 136кГц. Для их выбора жмём кнопку №3 Band, затем кнопку №0 и последовательно кнопками №№1-4 выбираем дополнительный диапазон. Последовательным нажатием на эти кнопки выбираем требуемый диапазон. Т.е. жмём №3 – на индикаторах высвечивает -Band-, далее жмём кнопку №0 – на индикаторах к надписи -Band- добавляется ещё справа 0. И при последующем нажатии кнопки №1 включится 50МГц. Если снова нажать кнопки №3 затем №0 и №2 – включится 144МГц. Кнопка №3 включит 430МГц и кнопка №4 включит диапазон 136кГц. Специальных мер на плате ГУН для включения какого либо из дополнительных диапазонов не предусматривалось. Но можем включить один дополнительный для этих целей ГУН или подключить дополнительно конденсатор к колебательной системе ГУНа (тем самым перетянуть его в требуемый диапазон перестройки) – так как есть свободный неиспользуемый выход у микросхемы дешифратора К555ИД10 расположенного на плате ГУНов – это вывод №11. И дополнительный полосовой фильтр – вывод №11 у К155ИД10 на плате ДПФов. Управление этими микросхемами идёт по шине D. При включении диапазона 144МГц и 430МГц трансивер переводится на диапазон 28МГц – это режим для подключения трансвертера. Шкала будет соответствовать частоте перестройки диапазона 28МГц, только первые три цифры соответствуют сотням десяткам и единицам мегагерц соответствующего диапазона. Т.е. например, на шкале будет 144,5055, а ТРХ на самом деле будет работать на 28,5055МГц. Если на шкале будет 145,6500МГц – то ТРХ будет на частоте 29,6500МГц. Соответственно, подключив к ТРХ конвертер – можно частоту будет смотреть по шкале синтезатора. При включении 136кГц и 50МГц на шкалу выводятся показания частоты этих диапазонов и «включается» №11 вывод ИД10-ых микросхем при включении 50МГц диапазона. При включении дополнительных диапазонов появляется логическая единичка на выводах DD4. При включении 50МГц появляется единичка на выводе QC №2, при включении 144МГц единичка на выводе QD №3, при включении 430МГц единичка на выводе QE №4, при включении 136кГц единичка на выводе QF №5. Этими сигналами можно включать требуемые для введения новых диапазонов узлы и блоки.
Хотя выходами QC-QH можно управлять так же, как и выводами, которые идут на DD5. Для чего это нужно? Это может потребоваться для тех радистов, которым мало 6-ти управляющих шнурков с DD5-ой для переключения родов работ в трансивере. Управляются выходы QC-QH DD4 кнопками А1-А6 через меню. Т.е. чтобы воспользоваться этими режимами, нужно нажать кнопку №7 (войти в меню SELECt ) и затем требуемую из кнопок А1-А6. Выход осуществляется по повторному нажатию кнопки №7. Умощнить выходы QC-QH DD4 можно второй 74НС06 (155,555ЛН3,ЛН5). Кстати, была идея развести на плате эту вторую ЛН3, а для индикации включения режимов использовать сдвоенные в одном корпусе светодиоды (VD1-VD7). Но не удалось найти в продаже двоенные светодиоды с общим анодом диаметром корпуса 3мм. Поэтому принято решение развести на плате формирователь отрицательного напряжения на DD6.
OUT, "8", 24, К18 - восстановление частоты и состояния 6-ти кнопок управления трансивером из одной из 16 ячеек памяти. При нажатии на дисплей выводится -PОР- и ожидается нажатие кнопки с соответствующим номером ячейки, для ввода номеров от 10 до 15 необходимо в течение секунды после нажатия цифры 1 нажать вторую от 0 до 5. После ввода номера на индикаторе на короткое время появится номер ячейки памяти.
Т=R, "9", 28, К19 – этот режим работает при включенной расстройке (кнопке №1) частота передачи становится равной частоте приёма, а при не включенной расстройке при нажатии на кнопку №9 на индикатор выводится -StEP- и кнопками LEFT и RIGHT выбирается нужный шаг синтезатора. Он может принимать 8 значений: 1, 10, 20, 30, 50, 100, 1000 и 5000 Гц. Запоминание выбранного шага происходит при повторном нажатии на эту кнопку.
LEFT - оперативное уменьшение частоты. Жмём на кнопку – частота перестраивается вниз.
RIGHT - оперативное увеличение частоты. Жмём на кнопку – частота перестраивается вверх.
Эти две кнопки очень удобны для быстрого перемещения по частоте – нажал, подержал и частота изменилась насколько это было нужно. Их мне не хватало при эксплуатации «буржуинов» – TS-870S, TS-570D, FT-100D, FT-817… В тех трансиверах для быстрого перемещения из конца в конец диапазона нужно или зайти в меню и выбрать более крупный шаг перестройки, затем крутнуть валкод, потом снова зайти в меню и вернуть обычный шаг или зайти в меню и там набрать требуемую частоту кнопками… :-( – тоска однако… – сразу чувствуешь, что программы управления синтезом написаны не реальным радиолюбителем, который хотя бы несколько раз поработал в эфире на своём детище… и для такого часто встречаемого режима – как переместить частоту по диапазону – нужно несколько раз жать на разные кнопки… :-(
Скорость перестройки частоты этими кнопками зависит от установленного шага перестройки валкодера. Чем крупнее шаг перестройки – тем быстрее «бежит» частота.
Плата контроллера-индикации.
Схема >>> (наступить мышкой на стрелки).
Запаянная плата, вид сверху >>> вид снизу >>>
В этой статье не буду описывать - куда и какой «шнурок» подходит и что и с чем «соединяется» - т.к. это было описано в предыдущей публикации, да и по большому счёту схема очень простая и, скорее всего, это будет мало интересно читателю. Остановлюсь только на некоторых особенностях схемы и платы. В связи с тем, что размеры платы ограничены, т.к. она предназначена для установки в трансивер с размером передней панели 120х230мм. – пришлось использовать компромиссный вариант – задействовать помимо деталей в обычных корпусах, но и некоторые элементы в корпусах SMD. Это блокировочные керамические конденсаторы номинал которых может составлять 33-100n – их видно с лицевой стороны платы. Дросселя использованы современные малогабаритные, импорт – названия их не выяснил – они размером как резисторы МЛТ 0,25Вт. Их сейчас повсеместно начали продавать фирмы, т.к. старые советские запасы р/элементов уже закончились.
На плате вместилась почти вся «цифра»: ПИК-контроллер DD1, опорный кварцевый генератор на 20МГц VCO, микрухи связи с «периферией» DD3, DD4, DD5, семь управляющих регистров DD9-DD15 светодиодными матрицами LED1-LED7, микросхема управления кнопками клавиатуры DD7 и микросхема формирования импульсов валкодера DD8, один элемент которой DD8C служит для инвертирования сигнала гашения АЛСок. Т.к. не удалось найти сдвоенных светодиодов с общим анодом (см. инфо выше), вместо второй микросхемы аналогичной по назначению DD5, решено развести на свободном месте платы формирователь отрицательного напряжения на DD6. Формирователь может пригодиться в однополярном трансивере для того чтобы получить отрицательное напряжение.
Для минимизации взаимного влияния узлов друг на друга по питанию некоторых введены дополнительные LC фильтры. Это L1, L4, L5, L6 и конденсаторы С32,6,7,21,22,23,24,27,25,26. Для питания формирователя «минуса» использован RC фильтр – R24, C19,20. И фильтр отрицательного напряжения на элементах C16,17,18 R26. Индуктивность L6 входного фильтра по +5В выполнена на кольце К7, проницаемостью 2000. Достаточно 15-20 витков провода ПЭЛ 0,15-0,2мм. Этот фильтр введён по соображениям распространения возможных помех по шнуркам напряжения 5В, которые тянутся по трансиверу до 5В-ольтвой КРЕНки, расположенной на общем радиаторе трансивера. Некоторые блокировочные конденсаторы в SMD корпусе припаиваются с передней стороны платы. Хотя по большому счёту пробные платы, которые выполнялись без всех этих дополнительных LC фильтров показывали ничем не худшие результаты, нежели итоговые – с дополнительными фильтрами. Применённый ПИК-контроллер это далеко не Z80 и даже не 89С52, которые применялись в предыдущих синтезаторах. Микросхема 16F648 производит намного меньшие помехи приёму даже если её сравнивать с довольно современной ещё 89С52. Фильтр на L6 применён по соображениям не ограничения распространения помехи от ПИКа, а для того, чтобы исключить возможность попадания ВЧ наводки от мощного ШПУ трансивера в схему синтезатора. В принципе тоже самое можно сказать и о RC фильтрах по шине D – R27,28,29,30 С28,29,30,31.
Хотелось бы отметить, что перенос опорного генератора подальше от платы ГУН сыграл положительную роль в значительном уменьшении возможных наводок от его гармоник на восприимчивые узлы трансивера. В таком варианте компоновки синтезатора мне снова удаётся «ублажить свою лень» :-) - не нужно дополнительно экранировать ни один из узлов трансивера. В итоге получилось, что каждая плата трансивера находится в отдельном отсеке корпуса. И никаких экранирующих крышечек или «электромагнитных экранчиков», как это было в трёхплатной версии синтезатора или в «сетевой версии» трансивера (в котором сетевой блок питания располагался рядом с синтезатором) здесь городить не нужно! :-) Кстати, т.к. ВЧ уровня стандартного генератора 20МГц больше чем «нужно» для ПИКа и DDS – вместо L1 можно применить резистор номиналом до 130Ом. Тем самым за счёт понижения питающего напряжения на генераторе уменьшается ВЧ амплитуда выходного сигнала и соответственно уровень возможных его гармоник.
Выходной сигнал DDS фильтруется фильтром пятого порядка C10,11,12 L2,3. Нагрузочное сопротивление R23 будет зависеть от типа и качества коаксиального кабеля, соединяющего выход DDS с входом ФД, расположенного на плате ГУН. Как правило, номинал R23 увеличиваю до 560-680Ом. Кабель применяется тонкий серебряный фторопластовый диаметром 2,5-4мм. Длина его в авторском трансивере не превышает 19см.
Выводы Р2,Р4,Р5,Р6,Р7,Р8 коммутируют различные режимы трансивера. Их можно задействовать по желанию самого конструктора. В авторском варианте Р2 включает АТТ, Р4 включает УВЧ, Р5 включает USB, Р6 включает VOX, Р7 включает режим CW (точнее сужение полосы пропускания), Р8 включает «процессор» - как это стало сейчас популярно говорить, а если точнее, то ограничение SSB сигнала. Включение каждого режима индицируется засветкой светодиодов расположенных рядом с кнопками – VD1-VD7, т.к. управление квазисенсорное. Кнопочку нажал – режим включился, ещё раз нажал – режим выключился.
Шина D, выводы D0,D1,D2,D3, управляют дешифраторами 555ИД10 включения диапазонов на плате ДПФов и соответствующих коммутаций при переключении диапазонов на плате ГУН.
Вход LOCK соединяется с одноимённым выходом на плате ГУН. Светодиод LOCK своим свечением показывает размыкание кольца ФАПЧ, т.е. неисправность в работе синтезатора. Когда светодиод не светится – это указывает на то, что кольцо ФАПЧ замкнуто и синтезатор работает верно.
На вход TX_IN подаётся напряжение +12В-ТХ трансивера. При подаче этого напряжения загорается красный светодиод VD10, который указывает на перевод трансивера в режим передачи и открывается ключ на VT2, который блокирует клавиатуру и управляет работой режима SPLIT и RIT синтезатора.
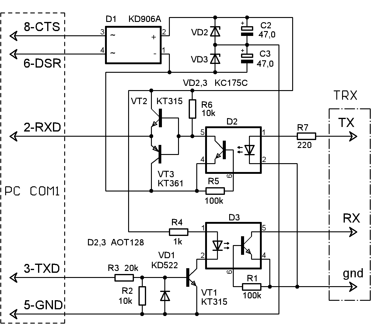
САТ система организована через шнурки «PC modem» RX и TX на схеме. Для того чтобы развязать трансивер от компьютера следует спаять модем. Можно использовать по любой из двух приведённых схем. Модем №1 >>> Модем №2 >>>
Для устойчивой работы модемов линию RX от TRX тоже, как и линию ТХ, желательно подтянуть на +5В резистором 1-4,7кОм. Второй модем обеспечивает более правильный двухполярный выход +/-7,5В в РС. Хотя отработка прошивки велась вначале на первой версии модема.
Некоторые рекомендации по соединению синтезатора с компьютером и настройках программ, от Владимира RX6LDQ.
Платы синтезатора разведены с учётом использования обоих ПИК-контроллеров, как 16F628, так и 16F648A. Т.е. в любой версии можно просто вынуть один контроллер и на его место установить другой – работоспособность будет сохранена. Только в последней, двухплатной версии с индикацией на АЛС разводка выполнена именно под использование 648-го ПИКа. Поэтому прежде, чем пытаться запускать обмен синтезатора с компьютером, следует проверить, какая версия платы контроллера используется и в случае надобности ввести небольшие корректировки. См. по ссылке => ССЫЛКА
Для правильной работы синтезатора требуется:
- не забыть подтянуть шнурок RX к плюсу 5В резистором 1-10кОм прямо на ПИКе в синтезаторе.
- не соединять цепи земли синтеза и РС (в модеме они разделены!)
- без компьютера синтез САМ НЕ ВЫДАЕТ СИГНАЛОВ НА ТХ!!! Это типичное заблуждение радиолюбителей, не знакомых с обменом трансиверов с РС, синтез ТОЛЬКО ОТВЕЧАЕТ на полученную правильную команду (!) с нужными параметрами.
- в схемах любых модемов важно обеспечить двухполярное питание выходного каскада, напряжение в схеме Модем №1 >>> проверять на R9 и R6 , в схеме Модем №2 >>> на С2 и С3 относительно земли GND компьютера, а не синтеза (!!!) ПРИ ЗАПУЩЕННОЙ И НАСТРОЕНОЙ ПРОГРАММЕ УПРАВЛЕНИЯ НА РС. Только тогда появляется напряжение в СОМ порту после инициализации его программой.
Обмен синтеза с компьютером идёт по т.н. протоколу "Kenwood", т.е. любая программа, которая использует этот протокол, может быть задействована для управления синтезатором. Для примера даю установки в программах MixW2 и Hamport
Формирование импульсов валкодера осуществляется микросхемой DD8. Подробно об особенностях её работы и настройки описано в предыдущих публикациях. Конденсаторы С4 и С5 показанные на схеме как правило на практике не используются. Они разведены на плате и показаны на схеме, но полезны только в том случае, если не удаётся изготовить качественный механизм валкодера. Чем больше ёмкость этих конденсаторов – тем больше они начинают «тормозить» валкодер при быстром вращении ручки.
Светодиодные матрицы LED1-LED7 использованы раздельные одиночные. Можно использовать любые с общим катодом. Сейчас рынок предлагает массу матриц, различных как по размеру, так и по цвету свечения. Не рекомендую использовать отечественного советского производства. Если захочется более яркого свечения матриц (мне попадались такие любители «экстрима») то можно параллельно прямо сверху на DD9-DD15 припаять ещё по одной К561ИР2.
Об отечественных аналогах применённых микросхем указано в предыдущей публикации. Здесь замечу, что нет аналогов только у ПИКа, DDS, 74НСТ9046, все остальные применённые микросхемы имеют равноценные советские аналоги. Кстати, они хорошо видны на фотографии запаянной платы.
Кварцевый генератор применён в более «мелком» корпусе размером 8х8мм, нежели применялись в трёхплатной версии синтеза, из-за ограниченности свободного места на плате.
Плата ГУН.
Схема >>>
Запаянная плата, вид сверху >>> вид снизу >>>
Как и в предыдущих версиях этого узла, генератор управляемый напряжением (ГУН) работает на частотах в 4-ре раза выше требуемой для трансивера со «стандартной» промежуточной частотой 5-10МГц. Это сделано по двум причинам – первая – на более высокой частоте катушки получаются меньше размерами, вторая – универсальность, в зависимости от требуемых условий можно получать частоты с ГУНа более 100МГц.
Но плата ГУН полностью подверглась изменению. Применён один ГУН на VT1 BF966. Перебрал все импортные полевые транзисторы, которые предлагают киевские фирмы. Из полевиков в «человеческом» корпусе наиболее «крутые» это BF966S. Для приверженцев «мазохизма» :-) - в «блошином» корпусе BF998. Дабы не создавать ни себе, ни другим радиолюбителям в будущем проблем с пайкой платы, конечно выбор пал на BF966S (прошу пардона у любителей микроскопических трансиверов у которых кнопки спичкой нужно нажимать :-)). Для эмиттерного повторителя VT2 и усилителя ВЧ VT3 уровня гетеродина, достаточного для работы делителей на логике, применены малошумящие и достаточно мощные BFR96S. Они тоже как и BF966S выпускаются в обычном корпусе и их ещё можно брать руками и паять обычным 25Вт-ым паяльником. Погони за «микроскопичностью» плат не проводилось, посему и детальки применены в обычных корпусах. За исключением 4-х блокировочных конденсаторов во входных фильтрах по шине D. Это С1-С4. Номиналы всех блокировочных конденсаторов могут быть 15-68Н. Если номинал блокировочного конденсатора отличается – то он указан на схеме.
Обеспечение перекрытия всего требуемого диапазона частот гетеродина осуществляется подключением катушек L1,L2,L3,L4,L5. Переключение осуществляется контактами четырёх реле РЭС49 К1,К2,К3,К4.
Коротко о том, почему принята такая схема построения ГУНа.
Исключено применение диодов в любых цепях, где есть ВЧ напряжение. Пока ещё ни одна фирма не выпустила переключающий диод по своим параметрам равноценный контактам реле. Могу согласиться с утверждением, что диоды в цепях коммутации выходного ВЧ напряжения ГУНов и других аналогичных цепей, по большому счёту, если и внесут ухудшение в сигнал гетеродина, то на слух маловероятно кто-то сумеет это определить. Но всегда есть опасность, что при повторении конструкции настройщик руководствуется принципом – все стрелки до упора вправо, чем больше ВЧ – тем лучше! А возможно, что просто и нет под рукой нужных приборов. Поэтому не исключена перегрузка коммутационных диодов или детектирование ВЧ напряжения нерабочими, слабо запертыми, диодами. В предыдущей версии платы ГУНов для надёжного запирания не используемых в данный текущий момент диодов приходилось подавать напряжение отрицательной полярности. И это напряжение могло достигать –7В чтобы надёжно отключить нерабочий диод. Следовало подбирать транзисторы в генераторах по минимально возможному ВЧ выходному напряжению, при котором ещё устойчивой была генерация. Конечно, при грамотном подходе к изготовлению и настройке все эти проблемы исключаются. Но от возни с подбором полевиков и выставлением минимально возможных уровней всегда хотелось избавиться. Ну и конечно не в ущерб качеству самого гетеродина. Поэтому и вызрела эта схема.
Основной её недостаток – нельзя назвать эту схему универсальной, т.е. подходящей для всех мыслимо-немыслимых случаев применения. Но, как и указывал в начале описания, эта версия синтезатора разрабатывалась именно под авторский трансивер. Т.е. для трансивера с первой ПЧ в районе 8-9МГц и «стандартным» раскладом частот гетеродина – когда до диапазона 14МГц частота гетеродина вычисляется как сумма принимаемой и промежуточной частот. А для диапазонов 14МГц и выше как разность этих значений. И, скорее всего, без внесения незначительных изменений в схему, таким гетеродином не удастся перекрыть весь диапазон частот от 0,1 до 30МГц. О таких изменениях скажу чуть позже.
При подключении только катушки L5 гетеродин (замкнут контакт К4) перекрывает частоты 10м и 30м диапазонов. При подключении катушек L5 и L4 (замкнут контакт К3) диапазоны 12м и 40м. При подключении L5, L4, L3 (замкнут контакт К2) диапазоны 15м и 80м. При подключении катушек L5, L4, L3, L2 (замкнут контакт К1) диапазоны 160м и 20м. При включении диапазона 20м через диод VD8 включается дополнительный делитель выходной частоты на 2 DD6A. Когда включены все катушки (контакты все разомкнуты) гетеродин выдаёт частоты 17м диапазона. Управление коммутацией катушек происходит ПИК-контроллером по шине D – входы D0-D3. Микросхема DD1 555ИД10 дешифрирует сигналы ПИКа и включает требуемое реле. Между реле и DD1 установлены дополнительные LC фильтры – элементы L6-L9, С5-С12. Диоды VD1-VD4 служат для погашения бросков обратного тока при переключении реле. Питающее напряжение +9В ГУНа стабилизировано интегральным стабилизатором DA1 и дополнительно отфильтровано фильтром на VT6, C52.
Выходная частота делится на 2 микросхемой DD6B и дополнительно ещё на 2 DD6A при включении диапазона 20м. Резистор R48 служит для согласования с коаксиальной линией.
Равноценной замены DD6 74АС74 и DD7 74AC132 отечественными микрухами нет. Но усилиями авторов различных публикаций в радиолюбительской литературе (в т.ч. и вашего покорного слуги J) 74-ая серя уже довольно популярна в среде КВ конструкторов и не составляет особого труда приобретение этой серии. Ещё раз акцентирую внимание «повторятелей» (уже в который раз!) здесь работают только самые высокочастотные образцы 74-ой серии!!! Это АС и VC серии. Различные НС,НСТ,HEF,IW и т.д. не подходят по своим частотным свойствам для нашей задачи. И не рекомендую связываться, скорее всего, с продукцией ПО Интеграл – это IN74AC74N, IN74AC132N – они хоть и работают, но на частотах выше 20-30МГц резко падает выходное ВЧ напряжение.
Для пущей развязки между «аналогом и цифрой» DD6, DD7 запитаны от отдельного +5В стабилизатора DA2.
Делитель на 256 DD8 применён отечественного производства КР193ИЕ6. Буфером-развязкой один из элементов DD7D. Хотя и не удалось обнаружить какие-либо различия в качестве выходного сигнала синтезаторов у которых для делителей на 256 применялись две 74АС161 или 193ИЕ6, следует отметить что выходной сигнал 193ИЕ6 намного чище в сравнении с выходным сигналом АС161. Поэтому никакой фильтрации выходного сигнала между DD8 и DD4 не производилось. Делённый сигнал ГУНа подаётся на один из входов фазового детектора DD4. В качестве DD4 применена более продвинутая версия микросхемы 4046 – это 74НСТ9046. В Data Sheet-е на 9046 целый раздел посвящён тому, в чём же она лучше своей предшественницы 4046. Здесь нет смысла это расписывать – желающим информацию можно всегда взять в итернете. А для повторяющих наверное будет достаточно информации, что в 9046 фирмой заложена более качественная работа именно фазового компаратора, что и нужно для нашего применения. Но снова хочу отметить – на слух это никто не сможет определить! Поэтому, если не удаётся приобрести 9046 – не следует и упираться, можно с успехом применить не только 4046, но и отечественную 561ГГ1. Разводка выводов немного отличается у этих микрух, на это следует обратить внимание. Для индикация захвата петли ФАПЧ используется сигнал с выхода Р1 DD4. Ключ на VT5 управляет светодиодом LOCK расположенным на плате индикации-контроллера. Транзистор VT4 усиливает сигнал с DDS. В одной из первых врукопашную изготовленных плат возбуждалась 9046 и кольцо ФАПЧ не замыкалось. Возбуд удалось устранить включением конденсатора С37 на 1500пф. Возможно, что это было связано с неудачной разводкой той платы – дорожка между коллектором VT4 и входом SignIN №14 DD4 была длиной более 2см. Поэтому в разрыв дорожки введён резистор антипаразитный R24 и предусмотрен конденсатор С37. Но ни в одной из 20-ти изготовленных впоследствии плат более такого возбуда не наблюдалось – поэтому С37 на платах не устанавливался.
DD4, DD8 питаются от отдельного стабилизатора DA3.
Управляющее напряжение Upll формируется операционным усилителем DA4 и подаётся на варикап VD5 КВ132 через RC фильтрующие элементы. Резистор R7 зашунтирован диодами VD7,8 для ускорения параметра заряд-разряд в цепи. Номинал С14 влияет на быстродействие петли, при 10мкф уже слышны переходы с шага шаг перестройки, если выставлять шаг более 30Гц. По «умолчанию» обычно С14 10-22мкф, R6 1,5-1,8кОм. Чем больше ёмкость конденсатора и меньше номинал резистора – тем ниже скорость перестройки.
Рекомендации по установке и настройке.
Каких-либо особенностей в настройке синтезатор не имеет. Цифровая часть при запайке исправных элементов работает сразу и настраивать в ней нечего. Следует отметить, что конденсаторы С10,С11,С12 в ФНЧ на выходе DDS-ки нужно брать с минимальным ТКЕ – дабы картинка фильтра не «расползалась» при прогреве трансивера. Тому же требованию должны удовлетворять конденсаторы С17,С19,С20,С21 платы ГУН. Применяемые диоды могут быть любые кремниевые. ПИК-контроллер можно запаивать в плату но, учитывая, что возможно обновление прошивки – желательно установить под него панельку. На сегодня нет проблем с качественными панельками под такие микрухи. Рекомендую обычно распространённые на радиорынках панельки с белыми контактами и чёрного цвета пластмассой. И не рекомендую советские с каким бы то ни было содержанием золота на их контактах!!! Качество тех панелек (а точнее её отсутствие) рано или поздно приведёт к выкусыванию их.
От синтезатора обнаружены два вида помех. Первые – это при вращении валкода на некоторых частотах возникают очень короткие щелчки «пик-пик-пик», на которые невозможно настроиться – они пропадают при остановке вращения валкода. Это последовательные коды, которые поступают в регистры платы индикации. Метод борьбы – на входе КРЕН5А от которой запитывается плата контроллера-индикации установить RC фильтр – это резистор 1-2Вт 10-15Ом и с точки соединения этого резистора с входным выводом КРЕН на корпус электролитический конденсатор большой ёмкости (у меня «по умолчанию» 10000мкф). Ёмкость конденсатора подберёте на слух по качественному подавлению этих щелчков. Обычно достаточно ёмкости конденсатора 2200-4700мкф. Если такие «палки» появляются только при включении УВЧ (или какого-либо другого режима в ТРХ) – тогда шнурок включения УВЧ (AMP) соединяющий плату контроллера-индикации с платой ДПФов нужно развязать дополнительным LC или RC фильтром или точку АМР на плате ДПФов заземлить электролитическим или керамическим конденсатором, подобранным по максимальному подавлению «палок» (1-100mF). Т.е. если помеха распространяется через микросхему DD5, то вводим фильтры именно по тому шнурку, по которому и распространяется помеха – выходы DD5 Р2,Р4-Р8.
Второй тип – это поражённые точки – «короткие» несущие, которые иногда замечаются на 20м. Они возникают как продукты преобразования в смесителе и наводки от опорного генератора 20Мгц. Основной кардинальный способ борьбы с этими помехами – экранировка и снижение ВЧ уровня от генератора, балансировка смесителя. Экранировка отдельно генератора ничего не даёт – наводка расползается с дорожек по которым 20МГц поступает на ПИК и DDS. В зависимости от того, как платы располагаются в трансивере и нужно выбрать способ экранировки. Наилучший – это полностью закрыть плату на которой расположен генератор экранирующей коробкой из лужёной жести или фольгированного стеклотекстолита. В авторском варианте компоновки трансивера эта плата крепится на металлические стойки высотой 8мм сзади передней панели и за передней панелью расположена перегородка, отделяющая этот узел от основной платы и платы ДПФов. При установке верхней и нижней крышки получается полностью экранированный отсек между передней панелью и перегородкой. Каких-либо проходных конденсаторов не использую – т.к. достаточно тех блокировочных конденсаторов, которых с избытком разведено на платах. В таком варианте расположения платы, наводки от опорника не обнаруживается. Проблема была, когда в трёхплатной версии плата контроллера располагалась под платой ГУНов на расстоянии всего 12мм.
При разводке межплатных шнурков не нужно провода связывать в плотные жгуты и тем более объединять провода «цифры и аналога». Как это уже неоднократно описывал и снова к этому возвращаюсь – питание к каждой плате подводятся отдельной витой парой многожильным проводом. Один провод это корпус, второй питающее напряжение. Для того чтобы получить «идеальный» тон выходного сигнала нужно исключить все возможные (и невозможные) наводки на цепи связанные с варикапом ГУНа. И исключить в этих цепях все элементы, которые могут давать «утечку» на корпус. Это касается конденсаторов С14,С15,С16,С47,С48,С49,С50 платы ГУН.
Сигнал F/2(4) с платы ГУН подаётся на смеситель трансивера тонким коаксиальным кабелем, автор использует посеребренный кабель диаметром 2-3мм. Для точного согласования этой линии подбирается резистор R48. При плохом согласовании чаще всего появляются поражённые частоты – настраиваемся на такую «поражёнку» и подбираем R48 по максимальному её подавлению. В зависимости от промежуточной частоты в трансивере выбираются частоты ГУНа на каждом из диапазонов. Для наиболее популярной в последнее время ПЧ, определяемой выбором кварцев для ПАЛ блоков в телевизорах 8,867МГц данные катушек таковы – L5 – 4 витка, L4 – 3 витка, L3 – 4 витка, L2 – 4 витка, L1 – 5 витков. Катушки бескаркасные, намотаны на оправке диаметром 4мм проводом ПЭЛ 0,8-0,9мм. L3 намотана на оправке 4,2мм. Точно частоту каждого диапазона подбираем, раздвигая витки катушек, после окончательной настройки внутрь катушек вставляем кусочки поролона и заливаем парафином – если этого не сделать – будет наблюдаться микрофонный эффект.
Всё же был замечен разброс в характеристиках и BF966S. Некоторые транзисторы имеют пониженную крутизну – поэтому не «хотят запускаться» в генераторе. Для того чтобы генератор «запустился» - уменьшаем номинал R13 (можно до 2-3Ом). Если это не приводит к желаемому результату – подаём смещение на первый затвор. Со стока на первый затвор подбираем резистор, по умолчанию 220кОм (его видно на фотографии платы снизу). Если и это не даёт результата – подбираем резистор R14. Из пол сотни проверенных BF966S один всё же пришлось выкинуть – генератор на нём так и не удалось запустить, возможно, что попался дохлый транзистор. Варикап VD5 из отечественных типов наилучший КВ132. Если есть возможность применить более современные типы импортных варикапов – следует выбирать с максимальным перекрытием ёмкости от 2-4пф до 30-50пф при изменении напряжения на варикапе от 1В до 8В и максимальной добротностью на частотах в районе 50-100МГц. Для уменьшения габаритов платы ГУН применены импортные дроссели в качестве L6,7,8,9,11 размером эти дроссели как резистор МЛТ 0,25Вт. Их можно заменить на ДМ-0.1 при «рукопашном» изготовлении печатной платы, или изготовить намотав на ферритовых колечках – кольцо диаметром 7мм проницаемость желательна побольше – 2000, достаточно 10-15 витков провода ПЭЛ 0,12-0,15мм. В качестве L10 импортные малогабаритные дросселя не подходят, следует применить или обычный ДМ-0.1 20-30мкГн, или намотать проводом 0,1мм виток к витку до заполнения на резисторе МЛТ 0,25Вт сопротивлением 100-910кОм. На схеме DD1 указана импортная 74НС145 – отечественный аналог К555ИД10. В качестве частотно-фазового детектора DD4 применена микросхема 74НСТ9046, она пока ещё достаточно редко встречается в продаже, поэтому может быть заменена на более старые и менее «продвинутые» аналоги – HEF4046 (Philips Semiconductors), CD4046 (или просто 4046) – отечественный этим микрухам аналог К1561ГГ1. В случае замены следует немного изменить разводку платы, т.к. не все выводы у этих микрух совпадают с 9046. Вход №14 SIGNin имеет максимальную чувствительность (в описании микросхемы 150мВ) – поэтому на него подаётся сигнал с DDS – после прохождения ФНЧ и потери в соединительном кабеле он мал – поэтому применён усилительный каскад VT4 – не следует «разгонять» на его выходе амплитуду более 0,3В. Побор режима осуществляем резисторами R28,29. На второй вход ФД №3 должен подаваться ТТЛ уровень – поэтому на него подаётся сигнал ТТЛ с делителя DD8.
В качестве оптопар (VD8,VD9 на плате контроллера) использованы совмещённые в одном корпусе излучатель и приёмник АОТ137. Эти оптопары работают на отражение, поэтому достаточно перед двумя такими оптопарами вращать диск с чёрными и белыми секторами или прорезями - валкодер готов. В оптопаре АОТ137 излучатель «звонится» тестером как обычный диод, фотоприёмник при поднесении к лампе накаливания изменяет внутреннее сопротивление. Номинал токоограничивающих резисторов R2,R3 включенных последовательно с излучателями не следует уменьшать менее 510-470Ом, в противном случае излучающие диоды могут выйти из строя. Разбросы характеристик оптопар АОТ137, требуют их индивидуальной подстройки по чёткому срабатыванию на прохождение возле оптопары «зубчика» диска. Сам механизм валкодера можно выполнить различными способами. В авторском варианте оптопары припаиваются непосредственно на плату перед которой вращается диск из дюраля толщиной 0,7мм диаметром 65мм с равномерно нарезанными по краю диска 60-ю зубьями. При установке платы сзади передней панели середина зубьев совмещается с центрами оптопар, расстояние между оптопарами 15мм. Можно на диске насверлить отверстий или наклеить бумагу с нарисованными белыми и чёрными секторами, но ширина нарисованных секторов не должна быть уже 3мм в противном случае валкодер будет нечётко отрабатывать каждый сектор. Диск располагается на расстоянии 1,5-2,5мм от поверхности оптопар. При вращении диска опережающий сдвиг должен быть выставлен в 90 градусов, т.е. опережение на пол зуба. Временно запаиваем подстроечные резисторы на 2-4,7Ком на место R2,R3 – последовательно с подстроечниками впаять постоянные резисторы на 390Ом!!! – т.к. если подать полное +5В напряжение (что может случиться в крайнем положении движка подстроечного резитора!!!) излучатель моментально выйдет из строя. И подбираем ток через излучатели оптопар по наиболее качественному срабатыванию валкодера. Обычно это проверяется «накручиванием» 10-ти оборотов ручки в одну сторону и затем «откручиванием» 10-ти оборотов в обратную сторону – частота должна вернуться на «исходную». Чувствительность триггеров и их характеристики можно подбирать дополнительно резисторами R4,5,6,10,11 – поэтому если не удаётся добиться чёткой работы валкодера, можно этими резисторами подобрать характеристики триггеров. Если же и ими не удаётся получить чёткую работу – тогда следует передвинуть по месту одну из оптопар, т.к. скорее всего не обеспечен механически требуемый сдвиг в 90 градусов.
Ещё немного информации для тех конструкторов, кто решится повторить этот синтезатор для каких-то особенных вариантов применения. Например, для трансивера с «преобразованием вверх» или прямого преобразования и т.д. Т.е. потребуется сделать непрерывный диапазон приёмника от 0,1 до 30МГц и каких-либо иных применений.
Расширить пределы перестройки ГУНа можно несколькими способами.
1.Увеличение пределов изменения напряжения Upll. Это увеличение верхней границы этого напряжения. Для этого следует подавать на DA4 бОльшее питающее напряжение. В качестве которого желательно применять малошумящий и быстродействующий операционник. Наводящая информация – на плате индикации разведён формирователь отрицательного напряжения – вот вам и источник дополнительного напряжения. Нужно только продумать как его наиболее целесообразно применить для этой задачи.
2.Можно использовать бОльшее количество катушек в ГУНе. Коммутация DD1 позволяет управлять 9-ю реле, как это используется на плате ДПФов. Плюс к этой коммутации добавляется ещё и коммутация с платы индикации от DD4 при включении дополнительных диапазонов. В итоге можем коммутировать до 14-ти!!! катушек.
3.Самый простой способ – увеличение ёмкости переходного конденсатора С17. Тем самым варикап больше включается в общую ёмкость контура и соответственно в бОльших пределах перестраивает его по частоте. Хотя это опасно ухудшением общей добротности колебательной системы ГУНа, что за этим может следовать – см. предыдущие публикации и книжки по синтезаторам. Для справки – у IC-718 используется один ГУН с единственной катушкой, варикап подключен к контуру через 330пф.
4.Как более продвинутый способ №3. Использовать сборку из двух встречно включенных варикапов. Как и поступают некоторые авторы в погоне за простотой конструкции. Одним анодом сборка подсоединяется на корпус, вторым анодом прямо к катушке L5 (т.е. исключаем разделительный конденсатор С17). Ну а в точку соединения варикапов подаём Upll. При таком включении варикапов для перекрытия всех 30МГц КВ диапазонов будет достаточно 2-3-х катушек. По поводу шумовых характеристик этого варианта ничего не могу прокомментировать, т.к. работоспособность проверял и не более. Перестраивается, конечно, в очень широких пределах. На радиолюбительских форумах активно обсуждаются такие синтезаторы, возможно, что уже и трансиверы собраны с ними. Поэтому вопрос о качественных характеристиках таких изделий следует адресовать туда.
Понятно, что для варианта «преобразования вверх» сигнал с ГУНа следует брать до делителя DD6. Если нужен ТТЛ уровень – то можно оставить DD7 и снимать сигнал вывода №10. Кстати, для 193ИЕ6 с избытком хватит ВЧ уровня, выдаваемого VT3.
Особенности применения ПИК-ов и немного информации о доводке предыдущих версий синтезаторов.
ПИК-контроллер (в особенности 648-ой) имеет особенности запуска. Как и все компьютеры - сложные микроконтроллеры требуют определённой последовательности подачи и снятия питающего напряжения. На 4-ом выводе ПИКа напряжение должно появляться после (или одновременно) появления напруги 5В в других цепях. В различных модификациях этого синтеза 4-ый вывод или подтянут к +5В через резистор, или через диод-резистор цепочку. Если платы (это касается в основном трёхплатной версии) буду запитаны от отдельных КРЕНок – то появляется опасность неравномерного поступления напряжения +5В на платы. Поэтому следует обратить внимание на ёмкости фильтрующих конденсаторов возле КРЕНок – они должны быть одинакового номинала у различных стабилизаторов, чтобы на выходе всех КРЕНок напруга появлялась одновременно. Дабы избавить себя от такой «головной боли» - можно выкрутиться простым способом – на 4-ую ногу ПИКа подать напряжение с задержкой – для этой цели можно установить провизор или (что проще) RC цепочку, которая сделает временную задержку подачи напряжения. Обычно это 200-100кОм и 0,33-1мкф. Т.е. с 4-го вывода на корпус припаять конденсатор, а номинал резистора R12 увеличить до 100-200кОм. Но следует помнить, что цепь 4-ой ноги ПИКа высокоомная и при выключении ТРХа не следует «дрыгать» питающим напряжением, т.е. перед следующим включением дождаться разряда этого конденсатора. Даже при 200кОм и 1мкф – цепочка разрядится менее чем за 20сек. При работе на ТРХ, конечно, в нормальную голову не придёт идея подёргать вилкой в розетке – дабы проверить «запускаемость» ПИКа, а вот при отладке могут возникать ситуёвины, когда конструктор дрожащей рукой тянет проводок с +5В на плату контроллера и в момент замыкания получается не сразу надёжный контакт, а серия импульсов от которых у ПИКа «заворачивает мозги» - он не «понимает» от такой серии что ж ему сделать – или опросить все кнопки-индикаторы, сравнить частоты с DDS-ки и платы ГУНов и запуститься, или просчитать все ячейки базовых установок, памяти, стека, диапазонов, состояние валкодера и выключиться… :-( Те же проблемы могут возникнуть в момент подачи +5В на контроллер, если на 4-ой ноге не успел разрядиться конденсатор и на ней есть остаточное напряжение – где-то до +2,5-2,8В на этом выводе ПИКа контроллер воспринимает как рабочее состояние. Поэтому, когда вы спаяете синтез – подайте на него напряжение 5В от любого источника – достаточно одной КРЕН5 вначале на одну плату индикации-контроллера или одновременно на две платы индикацию и контроллер (в трёхплатной версии) соединив их входы +5В параллельно. Если не подать +12В (можно вообще плату ГУНов не подсоединять) – ничего страшного от этого не произойдёт – просто не будут работать ГУНы и не произойдёт захвата петли ФАПЧ. Но «цифра» вся будет работать. Так вот – подаём +5В одновременно на все платы – платы спаяны по контактам +5В одним шнурком (трёхплатная версия) – глядим как на индикаторах выскакивает в момент включения HELLO (если используется 648-ой ПИК), нажимаем разные кнопушки, кстати, светодиоды при нажатии на кнопки режимов ТРХ не будут загораться в трёхплатной версии – они засветятся когда сделаете полный монтаж. Т.е. исключаем ситуацию, когда предварительно не поигравшись с «цифрой» синтеза, вы сразу распаяете все шнурки между платами, включите, а «оно не заработает»… :-(
В принципе, ничего смертельного не произойдёт даже если вы и питанием подёргаете и RC цепочку ставить не будете – от неправильного включения-выключения ПИКа может стираться информация в ОЗУ и всего то! Т.е. придётся заново её набрать кнопками и валкодом. Это связано с тем, что в момент выключения ПИК должен успеть опросить все установки и запомнить их в ОЗУ. И если в этот момент опроса (когда ещё падает напруга на 4-ой ноге) снова подать питание на ПИК – не успевает пройти полный цикл считывания-записи и могут возникнуть ошибки в установках ОЗУ с новым запуском. Поэтому, если после ваших «экспериментов», при включении диапазона на индикаторах рисует какой-то цифирный бред – воспринимайте это философски – Вам удалось обмануть самую свежую продукцию фирмы Микрочип - его ПИКи тоже не «подходют для резки рельсов» (анекдот про бензопилу помните? :-)) и использовании в ТРХе с питанием от искрового генератора! Как переписать «бред»? Да элементарно, доктор Ватсон! – кнопками и валкодом. Быстрее всего слетают установки ПЧ – ставим самый крупный шаг и набираем валкодом требуемые ближайшие цифирки, точно накручиваем, сменив на мелкий шаг. Остальные установки – см. описание кнопок…
Ну и на «закуску»…
Это небольшое лирическое отступление от темы. Привожу его для тех вопрошающих, почему же UT2FW неохотно занимается тщательнейшими лабораторными работами по исследованию каждой новой своей разработки. И не выдаёт на гора «супер-замысловатую» технику с космическими цифрами характеристик.
Автор всякими завлекательными «десибеллами, динамиками, интермодами» и тому подобными дурманящими радиолюбительские головы терминами переболел, когда построил себе «супер-пупер» трансивер в 86 году. Для невнимательно читающих мои опусы, об этом ТРХ-е немного приводил инфо в разделах «Портативного ТРХ» и «Сетевого ТРХ». Так вот – интермодуляционная помеха при подаче на вход того «супера» двух сигналов с разносом около 15кГц на диапазоне 20м составила –102дБ!!! Например, только для смесителя приёмника было выбрано 4шт. 2Т939А из «кучки» в 250шт. и так подбиралась вся элементная база того TRX-а. Приёмника с более высокими значениями динамического диапазона мне пока не удалось послушать. Этот трансивер до сих пор в рабочем состоянии и служит верой и правдой на детской коллективке UR4FWZ. Кстати, в 1986-88гг. мы в Калининграде перемеряли тем же прибором все трансиверы и приёмники, которые были нам доступны. Цифры «двухсигнальной динамики» у основной массы используемой на то время популярной техники составляли от 70 до 95дБ, в том числе было проверено и несколько трансиверов собранных по схемам RA3AO. Коллектив UZ2FWA на такой технике стал мастерами спорта международного класса.
Так вот, «наевшись» всяких «двухсигнальных избирательностей и динамик» понял, что если удалось перепрыгнуть планку в 90дБ этой самой избирательности, то дальнейшая «титаническая борьба за динамику» попахивает мазохизмом… А может не столько мазохизмом, как навязчивой идеей. К чему приводят изначально вполне нормальных людей навязчивые идеи можно почитать у Достоевского или позвонить в любой ближайший психдиспансер и проконсультироваться у специалиста.
На современной элементной базе такого класса динамический диапазон приёмника получить не составляет большой проблемы. А вот как же оптимально составить эти самые «кубики» современных радиоэлементов и сделать так чтобы их было меньше – вот тут бесконечное поле для радио-конструирования. Т.к. элементная база постоянно совершенствуется и любой узел можно обыграть по разному, например, пару лет назад, сегодня или через два-три года. В этом направлении и работаем.
Планку динамического диапазона, ниже которой не вижу смысла опускаться, определил на уровне трансивера «Урал-84М» Першина Анатолия. В моём исполнении «Уралов» эта цифра колебалась в пределах 91-93дБ. У продвинутых версий со смесителем на АА112 или 2Д922БГ до 95-96дБ «двухсигнальной» избирательности.
К чему вся эта преамбула? Да к тому, что не вижу пока особенного смысла упираться в направлении супер-пупер динамичной техники!!! До 90% используемой техники, как отечественного, так и зарубежного производства как раз ровненько в эти самые 85-95дБ и укладываются! В чём лишний раз пришлось убедиться недавно, проверяя TS-570D. Стенания отдельных «кулибиных» о цифрах за 100дБ – это пусть останется на их совести. Т.к. для тех, кто хоть один раз своими золотыми ручками сделал качественный трансивер, известно насколько сложно перепрыгнуть стодецибельную планку. Имею в виду такой трансивер, который у него кто-то захотел купить – считаю, за критерий качества вашей работы востребованность её покупателями. Что толку с того «супер-пупер» 102дБ-ельного трансивера, который работает сейчас на UR4FWZ? Да, приёмник у него можно сказать с уникальными параметрами. Но цифровая шкала на ИВ-3А, вместо валкода – верньер от Р-326, крышки лучше не открывать и не заглядывать внутрь… Повторить такое «произведение», наверное и автору сейчас уже не удастся. Возникает вопрос – есть ли смысл изобретать такие конструкции, если их повторить смогут единицы??? Представьте, если в описании изготовления трансивера автор выдаст рекомендацию по изготовлению смесителя: «Возьмите не менее 100шт. а лучше 200шт. 2Т939 и выберите 4-ре абсолютно одинаковых транзистора». Как это ни печально но только с такими усилиями и затратами возможно изготовление высококачественной приёмо-передающей техники. Проехали…
Пару месяцев назад приехал ко мне TS-570D и захотелось снова проверить свои «базовые динамические» позиции.
Конечно, как и вся импортная техника предыдущего «заезда», которая попадает на стол моей лаборатории, 570-ый тоже не избежал участи приборной проверки, настройки, наладки и доводки. Тот прибор измерения динамического диапазона приёмников, которым пользовался в 86-88гг. давно уже «растерялся», остался от него только аттенюатор. Пользовать Г4-102, Г4-158 или Г4-176, которые есть в наличии, для измерения динамических характеристик приёмника не стал. Решил ограничиться проверкой односигнальной избирательности. Для этого был изготовлен кварцевый генератор с двух-кристальным фильтром на выходе из кварцев в Б1 на 3,600МГц. На вход не тронутого 570-го был подан уровень 59+60дБ – полоса оказалась 72кГц. О методике таких измерений, пожалуйста, посмотрите в разделе «Портативного ТРХ».
Далее последовали «шаманские» действия с выпаиванием-впаиванием и подбором различных SMD компонентов блошиного размера. Удовольствие скажу вам не из приятных… В итоге имеем: 59+20дБ – 4,8кГц, 59+40дБ – 16кГц, 59+60дБ – 47дБ при чувствительности трансивера около 0,3мкВ. Измерения проведены, конечно, без УВЧ. Измерения проведены на уровне чувствительности приёмника при соотношении сигнал\шум 10дБ. Сравнительные цифирки аналогичного характера всяких разных приёмников можно посмотреть на той же страничке «Портативного ТРХ» - там их более трёх десятков намеряно, спасибо Юрию UR4EF.
Ну и конечно же захотелось сравнить с «детищем», который сейчас стоит рядом с 570-ым. В нём основная плата №5, фильтры из малогабаритных кварцев 8,867МГц 6+4 и синтез на трёх платах с AD9832. Подаю 59+20дБ – не удаётся измерить, сигнал ещё находится в полосе пропускания фильтров, следует отметить, что в 570-ом 2,4кГц фильтр + DSP. Подаю 59+40дБ – 4,1кГц и хотя очень слабо, но слышно как «пищит» сигнал генератора, т.е. полоса пропускания фильтров шире, нежели в 570-ом и, возможно, общая прямоугольность хуже. Ну и DSP 570-го отрабатывает заплаченные за него деньги исправно. Далее 59+60дБ – 17,7кГц. Для сравнения приведу здесь цифры таких же замеров TS-870S, который был у меня пару лет назад и подвергся такой же процедуре, что и TS-570D теперь. Следует заметить, что входные цепи до первого каскада второй ПЧ у TS-870S, TS-750D, IC-718, FT-920 практически абсолютно одинаковы. Отличаются только номиналами некоторых резисторов. При подаче на вход модернизированного TS870-го 59+20дБ – 3,5кГц, 59+40 – 6,82кГц, 59+60дБ – 21,17кГц. Полностью таблица измерений выложена на страничке «Портативного ТРХ».
Вывод? Каждый читающий сделает в меру своих интересов…
Всем удачи и 73! UT2FW
1. Сайт автора http://ut2fw.com
2. В.Манасевич «Синтезаторы частот. Теория и проектирование» М. «Связь» 1979г.
3. Ред Э. "Справочное пособие по высокочастотной схемотехнике". М. Мир 1990г.
- Войдите на сайт для отправки комментариев



